课程建设
当前位置: 首页· 教学建设· 课程建设· 正文
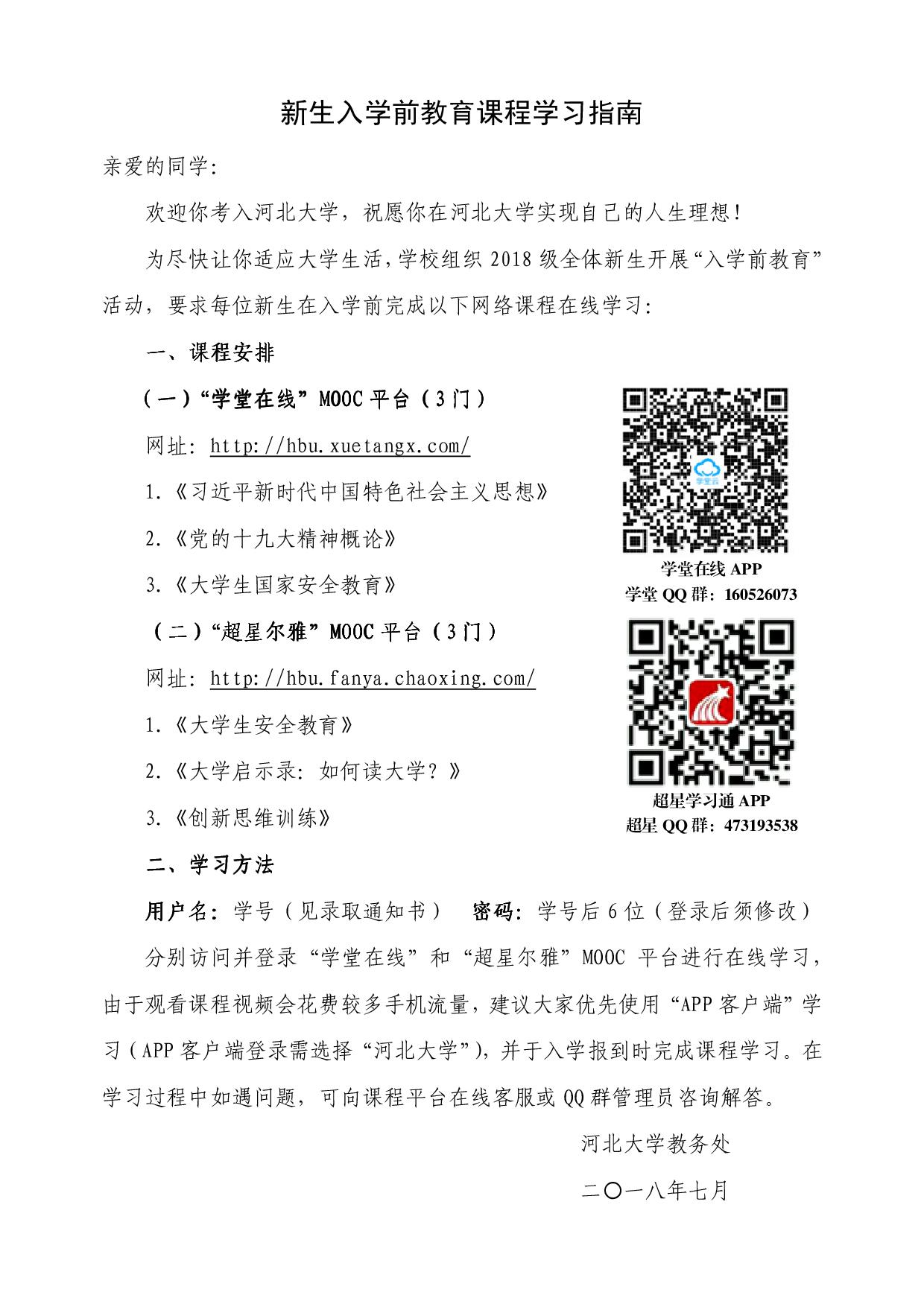
河北大学2018级新生入学前教育课程学习指南
日期:2018-07-23 信息来源: 点击数:


上一条:关于延长2018级本科生“新生入学前教育”课程学习时间的通知
下一条:关于2018-2019年秋学期面向教师开放学习通识教育网络课程(TW课程)的通知


版权所有:河北大学教务处 | 电话:0312-5079473 | 传真:0312-5012995| 微信公众号:hbujwc

地址:河北省保定市五四东路180号 邮编:071002

Baidu
map