《图书馆学概论》课程思政优秀教学案例
坚定文化自信,激发职业自信
——《图书馆学概论》课程思政教学案例
管理学院 金胜勇
课程名称:图书馆学概论
课程性质:必修课程
授课对象:图书馆学专业一年级本科生
教学方式:课堂讲授、翻转课堂
一、课程简介
图书馆学概论课程是图书馆学专业的主干课程之一,也是图书馆学专业的入门基础课,图书馆学概论课程旨在树立专业理念,了解基本专业知识结构,掌握图书馆学基础理论。通过对本课程的教学,为学生打下坚实的理论基础,熟悉图书馆学发展历史与现状,掌握图书馆学的一般研究方法,提高学生图书馆学理论素养和实践能力,为从事图书馆或相关信息工作奠定专业基础。
图书馆学概论课程的内容主要包括图书馆(图书馆的起源与发展、图书馆的构成要素、图书馆的类型、图书馆的性质、功能与核心价值),图书馆工作(图书馆信息资源建设、图书馆用户服务、图书馆管理),图书馆事业(图书馆事业体系、图书馆法律制度、图书馆馆际合作与资源共享、图书馆治理),图书馆学理论体系(图书馆学研究对象、图书馆学原理、图书馆学体系结构、图书馆学研究方法、图书馆学专业教育)四个方面,为课程思政建设提供了丰富的素材基础。
二、“课程思政”总体设计情况
《图书馆学概论》作为本专业课程的基础,是图书馆学的入门和先导,担负着专业启蒙的任务,以研究图书馆学基础理论作为核心内容,是对现代图书馆学理论与图书馆实践及各类综合性问题的总体把握,理论研究直接对应着科学探索精神的培养,图书馆实践工作则体现了图书馆学所独有以人文情怀为核心的图书馆精神。在进行课程思政建设时要坚持以文化自信为引领,以图书馆学理论和图书馆精神为基本承载点,以科学精神和人文情怀为主要迸发点,注重发挥图书馆学厚重的文化底蕴,从课程所涉专业、行业、国家、文化、历史等角度,增加课程的知识性、人文性。
本课程的课程思政建设目标是落实立德树人根本任务,将价值塑造、知识传授和能力培养三者融为一体,帮助学生塑造正确的世界观、人生观、价值观,引导学生密切关注图书馆学前沿理论的趋向,深入实践图书馆事业的建设,真正把专业教学与德育教学结合起来,为图书馆学专业发展培养新一代接班人,也为我国社会主义现代化建设贡献力量。具体体现在通识目标和专业目标两方面。通识目标包括引导学生了解图书馆事业发展、公共文化建设,激发学生爱国主义情怀和民族自豪感,增强对党的理论的政治认同、思想认同、情感认同,坚定中国特色社会主义道路自信、理论自信、制度自信、文化自信。专业目标包括通过对图书馆学基础理论的学习激发学生的求知欲和探索欲,提高学生科研创新能力,提升科学素养;通过对图书馆工作的认识和专业技能的学习,增强专业认同感,树立职业理想;通过传递图书馆理念与精神涵养学生的人文情怀,提升道德修养与文化素养。
《图书馆学概论》在优化课程思政内容供给时始终坚持价值性、关联性和协调性的原则,首先进行已有成果的整理分析,围绕《高等学校课程思政建设指导纲要》中的政治认同、家国情怀、文化素养、宪法法治意识、道德修养等重点内容,从学习习近平新时代中国特色社会主义思想、培育和践行社会主义核心价值观、中华优秀传统文化教育、宪法法治教育、职业理想和职业道德教育等方向着手,同时注重借鉴有关学者研究成果;其次从学生出发,针对性的面向授课群体进行访谈调查,收集可授性强、吸引力大、教学效果好的思政元素,如爱国主义、创新思维、社会责任等;最后结合相关教师意见,与思政教师进行讨论,共同将思想政治教育充分融入到专业知识中,最终凝练为以下课程思政内容:①政治教育内容(贯彻习近平新时代中国特色社会主义思想,蕴含中国特色社会主义道路自信、理论自信、制度自信、文化自信)②思想教育内容(体现社会主义核心价值观,蕴含爱国情怀,自觉捍卫国家主权、尊严和荣誉,对中华民族拥有强烈的自豪感、归属感和忠诚感)③法治教育内容(蕴含法律意识、规则意识),④文化教育内容(蕴含对中华民族优秀文化的敬重和肯定,即体现传播和弘扬中华民族传统文化和社会主义先进文化)⑤劳动教育内容(蕴含劳动精神、工匠精神)⑥道德教育内容(蕴含社会使命、责任担当、无私奉献精神)⑦心理教育内容(蕴含健全人格、健康心理和积极态度)⑧创新教育内容(蕴含科学思维、不断探索以及创新精神)(见图1)。

图1 图书馆学概论课程思政内容供给
三、“课程思政”教学实施思路
近年来,课程思政建设在各个高校如火如荼地进行。《图书馆学概论》课程作为图书馆学专业核心课程之一,其课程思政建设也迫在眉睫。图书馆学课程思政建设主要涉及到思政元素的提炼,课程思政教学资源与教学案例的制定,课程思政实施和课程思政实施效果评价四个方面(见图2)。

图2 图书馆学概论课程思政建设路径
思政元素是课程思政实践的先导,是课程思政教育的灵魂。在深入梳理图书馆学概论课程知识的基础上,提炼出以理想信念、品德修养、专业精神、个人发展为主题的思政元素。四个主题下又包括政治认同、国家认同、时代精神、社会道德、文化教育、健全人格、法治意识、人文情怀、科学精神、实践精神、职业精神、终身学习、自我管理、美学素养、国际视野等15个子主题。其中专业精神及其子主题人文情怀、科学精神、实践精神、职业精神是根据图书馆学概论课程特点而凝练出来的,体现了本课程思政建设的特殊性。如图书馆遵循读者第一的服务理念,以读者需求为一切工作的出发点;图书馆致力于消除弱势群体利用图书馆的困难,为全体读者提供人性化、便利化的服务;图书馆保障公平正义,现代图书馆秉承对全社会开放的理念,承担实现和保障公民文化权利、缩小社会信息鸿沟的使命等都体现出图书馆学概论课程蕴含的人文情怀。图书馆学理论体系如对图书馆学研究对象的不断认识,对图书馆学研究方法的探讨集中反映了图书馆学概论课程蕴含求真务实、理性思维、不断探索的科学精神。
课程思政教学资源和教学案例的制定为图书馆学概论课程思政建设提供丰富的素材,搜集整理一切体现图书馆学概论课程育人价值的教学资源,如蕴含专业教育、爱国教育、法治教育、品德教育等的案例、人物事迹、事物现象、时事新闻以及纪录片等,都可以作为课程思政教学资源,以提高课程思政育人效果。如《口述国图》纪录片在课程教学中的应用,讲述新冠肺炎疫情下公共图书馆读者服务的开展等。
课程思政实施是《图书馆学概论》课程思政建设的关键。《图书馆学概论》课程思政实施主要包括课前预热、课堂讲授、自主学习、教师反馈总结、课后任务五个主要步骤。课程思政既要讲究思想性又要讲究艺术性,要寓价值观引导于知识传授和能力培养之中,这就需要需要教学设计的精心制作和教学方法的改进(见图3)。
图3 图书馆学概论课程思政实施步骤
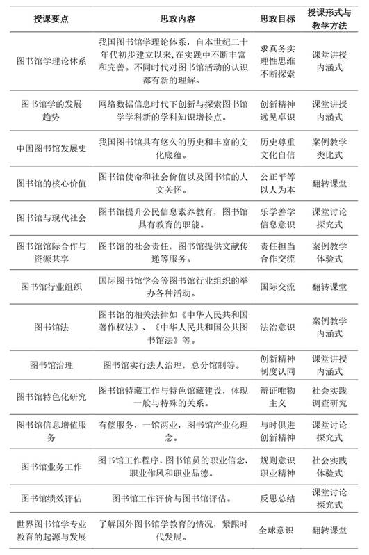
以往《图书馆学概论》课程中以讲授为主的传统教学方法难以调动学生学习的主观能动性,影响其对所学内容的理解和掌握,教学内容重图书馆学理论轻图书馆实践。为了强化创新表达、促进教学互动、丰富教学过程,教师要用活新媒体技术,不仅注重传统课堂教育理论叙事的优势,还要运用翻转课堂等教学形式,不仅要灵活运用互动式、讨论式、探究式、案例式的教学方法,还要将其与情景化、故事化的讲述方法相融合,以达到潜移默化地向大学生传授正确的价值取向的效果。如讲授中国图书馆的核心价值采用翻转课堂的教学方式,引导学生通过以往的亲身经历、查阅资料等自主学习,主动思考图书馆的核心价值是什么;讲授图书馆特藏工作与特色馆藏建设时采用社会实践、体验式的教学方法(见表1)。
表1 图书馆学课程思政元素点及对应思政目标

课程思政实施效果评价是提升和改善课程思政质量的重要保障。课程思政实施效果评价涉及的主体主要是学生和老师。学生自评、同学互评、授课教师评价、同行教师互评是课程思政实施效果评价的主要内容。学生自评和同学互评主要从学生知识与技能的学习、情感与认知的发展、职业精神的具备、思想政治素养的提高等多维度实施评价。学生自评采用问卷调查和访谈的形式进行,同学互评采用分小组进行相互打分评价等形式。授课教师主要从目标实现情况,教学效果情况等维度进行评价,同行教师(涉及校级督学教师、院级督学教师、思政课教师等)主要从目标体现、内容融合、成效展示三个维度进行评价。评价回收后,教师要及时对教学设计和计划进行动态调整、修订,确保课程教育的效能性和教学实践的科学性(见图4)。

图4 图书馆学概论课程思政实施效果评价
《图书馆学概论》课程思政建设始终以学生为中心,学生贯穿课程思政建设的始终。在课程思政建设过程中,教师要重视学生发展需求,加强学生对图书馆学专业知识需求、图书馆实践工作需求以及职业理想和信念需求的研究,立足学生成才需求、主体差异和学生身心发展规律开展课程方案、教学环节的规划与设计,实现“教”与“学”的精准对接。总之,牢固树立以学生为中心的教学理念,努力提升图书馆学课程思政亲和力和针对性,把满足本专业学生的成长发展需要作为《图书馆学概论》课程思政建设的根本检验标准。此外,《图书馆学概论》课程思政建设还要考虑国家发展战略、社会经济发展、公共文化服务建设等方面,使课程思政建设贯彻习近平新时代中国特色社会主义思想,遵循国家的大政方针。
四、教学特色与创新
制定专业课程思政教学案例是当前全国各大高校课程思政建设的重点,《图书馆学概论》课程思政建设在保证其特色的情况下,具备可推广性,能够为其他同类课程思政建设提供充足的可借鉴经验。
1.重视从课程发展历史或者课程关注主体的发展历史中去挖掘思政元素。历史是最好的教科书,也是最好的清醒剂和最好的营养剂,图书馆学悠久的发展历史伴随着中华上下数千年文化的积淀,既可以扎根历史,为学科新发展汲取经验,也可以史为鉴,警惕研究误区。同时也极大地彰显着文化自信,能够增强学生的专业认同感,激发学习兴趣。
2.重视从与课程密切相关的优秀人物中挖掘思政元素。伟大时代呼唤伟大精神,崇高事业需要榜样引领。榜样人物的成长史充分体现了昂扬向上、不畏挫折的斗争精神。从古至今,校理群书的刘向刘歆父子、《永乐大典》的编纂者解缙、中国图书馆学教育之父沈祖荣等都为图书馆学做出了巨大贡献,他们的经历是《图书馆学概论》课程中重要的思政教育资源。
3.重视从课程研究对象在推动社会进步的过程中挖掘思政元素。课程教学要契合到社会背景中去,展现该课程于社会发展所起到的作用。图书馆具有保存人类文化遗产、开展社会教育等社会功能。馆员秉持着以人为本、平等开放等服务理念。《图书馆学概论》对这些理念进行呈现,提升学生社会责任和职业道德。
4.重视构建教学目标体系,抓住本课程思政建设核心。每一门课程都蕴含情感、态度、价值观的教育要求,例如科学态度、人文素养、理性思维、社会责任、中华优秀文化传承等,这不仅是课程资源,同时也是思政资源,是专业课中进行思想政治教育的落脚点,《图书馆学概论》课程以图书馆精神为主要承载体之一,对学生开展了良好的思政教育。
5.重视丰富课程教学方式,采用混合教学模式。保证教师主导地位的同时突出以学生为主体,在学生自学、探索时,充分锻炼学生分析解决问题的能力及创新能力。《图书馆学概论》根据实际教学内容采用多种教学方式,在教师引导下注重培养学生的逻辑思维能力、认识能力及初步的科研能力。
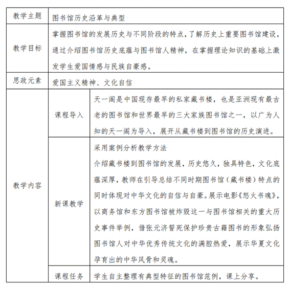
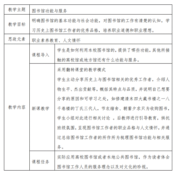
以上是《图书馆学概论》课程思政建设中探索出的成功经验,在实践过程中还要根据实际情况展开,比如在讲述图书馆发展历史时,可以采用案例分析法,从特定历史背景出发,介绍突出人物的事迹,如图5所示。影片中张元济曾说到“文明有文明的选择,即便把古书炸毁,中国人的魂魄是不会被摧毁的,总有中国人会将古书中的字字句句传给他们的子子孙孙”,具有极强的感染力。在讲述图书馆功能时,可以采用翻转课堂的形式,将理论性内容引入到实践中,让学生自行探讨图书馆对社会起到的作用,如图6所示。通过分享优秀图书馆工作者,学生在感受其精神的同时,更能代入到图书馆工作中,促进职业理想的树立。

图5 “图书馆历史沿革与典型”案例

图6 “图书馆功能与服务”案例
综上所述,为更好设计完成《图书馆学概论》课程思政教育教学,要主动构建具有时代价值和吸引力的包含经典历史、人物事迹、经验教训、时事政治等内容的立体化德育资源库,配合采用多种课堂教学方式及特色影片、人物纪实等多媒体资源,建设有特色、高效能的课程思政,以达到潜移默化、影响深远地浸润育人效果。