《软件工程》课程思政优秀教学案例
“绘软件蓝图铸人民工程师”
网络空间安全与计算机学院(部) 陈丽萍 罗文劼 王思乐
课程名称:软件工程
课程性质:必修
授课对象:计算机科学与技术专业3年级本科生
教学方式:课堂讲授、分组讨论、项目调研、项目实践
一、课程简介
(包含开设目的、主要内容、课程特点等内容,500字以内)
《软件工程》是计算机科学与技术及相关专业教学计划中一门重要的专业必修课,是指导计算机软件开发与维护的工程学科,是培养学生软件开发能力和项目管理能力的一门重要课程。 通过本课程的学习,使学生了解和掌握软件开发的技术和方法,具备作为软件工程师所需的专业能力。
该课程结合当代软件工程技术的发展实际,从实用的角度讲述软件工程学的基本原理、概念和技术方法。主要内容包括:软件工程的产生、软件的生命周期、生命周期模型;软件开发各阶段的目标、任务、过程、方法和工具;软件项目的管理技术。
《软件工程》具有很强的工程性和实践性,对该课程的讲授立足于工程化角度培养学生的理论和实践能力。其前导课程有计算机应用基础操作系统、数据结构和算法语言等。这些课程着重培养学生对局部问题的解决能力, 而软件工程课程则着眼于培养学生的全局观。
二、“课程思政”总体设计情况
(如何准确把握本门课程的课程思政建设方向和重点,如何设计本课程的课程思政建设目标,如何优化课程思政内容供给等情况,图文并茂,语言简洁,1500字以内)
《软件工程》是计算机科学中一门重要的引领全局、综合实践性质的工程学科,涉及到软件产品从构思到实施的各个阶段各个方面,在课程中存在大量的思政元素契合点。本次设计的教学案例即以工程实施过程为主线,在培养专业技能的同时,在塑造学生人生观、价值观方面引入大量思政元素,力争将课程打造成塑造人民工程师的一个强力支撑,向社会输送合格的计算机软件开发人才。
(一) 课程思政建设的重点:
《软件工程》课程重点在讨论软件开发过程中的各个关键点及注意点,学生在学习本门课程时会遇到大量的关于人生、社会、道德等各方面的评价及选择过程。总结在过程中将遇到的思政元素、优化思政元素在课程中的表达时刻及表达范围、引领学生关注、理解、进而实践是本案例建设的重点内容。
(二) 课程思政建设的目标:
以软件工程课程中瀑布模型过程为建设依托,以大国工匠、程序员行为准则、程序员的社会责任、学生个人人生观、价值观建设等思政元素为引领,协同完成整个工程过程,最后达到体验软件开发过程、增长自身思政素养的教学目的。
(三) 优化课程思政的内容供给
在《软件工程》的教学过程中存在明显的教学阶段和较为成熟的教学手段,在教学过程中细化思政元素,结合相应的阶段及手段是案例建设的实施计划。
(1)细化思政元素
思政元素在不同的工程阶段及教学手段中存在不同的体现模式,优化方向之一即为教学团队协同整理以往教学中运用的思政元素并形成合理的思政架构。
(2)分析教学过程
教学阶段优化对任何一次教学改革过程均有重要意义,教学节奏的把握、教学评价的实施需要慎重分析,思政建设优化方向之二是教学团队协同合作完成教学阶段分拆及教学节奏控制分析。
(3)思政元素与教学过程的协同设计
教学过程分拆后,思政元素的嵌入内容、嵌入手段及嵌入点是下一个阶段的工作重点,思政建设优化方向之三即为分析思政元素与教学过程的契合点,打造合理的课程思政结构。
三、“课程思政”教学实施思路
梳理教学内容,寻找思政元素的切入点。
在按软件生命周期讲解软件开发各个阶段的任务和方法时,注重培养学生的工匠精神,引导学生树立正确的世界观、人生观和价值观。各开发阶段蕴含的思政元素如表1所示:
表1 开发过程与思政元素的融合
开发阶段 |
思政映射与融入点 |
预期成效 |
可行性研究 |
(1)可行性研究是在最短的时间,用最小的代价确定问题是否可行。做任何事情都要考虑其可行性,进而引入学生的目标规划问题(考研还是就业); |
引导学生树立正确的人生观、价值观 |
需求分析 |
需求分析是确定目标系统要做什么。作为软件开发实质性工作的开始,其成功与否将直接影响最终软件项目的成败。同样道理,选择正确的人生方向和人生道路对大学生尤为重要。 |
引导学生树立正确的人生观
|
总体设计 |
(1)总体设计是顶层设计,用结构化、模块化的思想确定目标系统的架构。设计者要有全局意识、长远眼光。“大时代需要大格局,大格局互换大胸怀”。 (2)用高内聚低耦合的设计原则启发学生只有独立思考、修炼好内功才能更好地为他人服务,为社会服务;一个国家和民族只有具有强大的凝聚力,才能立足于世界。 |
(1)培养学生树立正确的世界观 (2)引导学生树立正确的人生观和价值观 |
详细设计 |
详细设计是设计目标系统的蓝图,直接决定了系统的质量,设计师必须具备严谨的工作态度和精益求精的工匠精神。 |
培养学生的工匠精神和职业操守 |
编码与 测试 |
测试是保证软件质量的关键阶段。通过港珠澳大桥、大飞机等重大工程的介绍,让学生深刻理解测试的重要性,只有经历严格的软件测试,这些工程才能得以正常运行。 |
培养学生工作严谨的科学态度。 |
探索思政元素的融入形式
《软件工程》是一门工程学科,讲述如何用工程的思想指导软件的开发与维护;同时,《软件工程》又是一门实践性非常强的课程,因此除了在课堂的知识点讲授中融入思政元素外,特别提出了以下的融入手段:
(1)在教学互动中融入思政元素
教学环节中设置分组讨论,利用“学习通”发布讨论话题,围绕社会热点话题,引导学生树立正确的世界观、人生观和价值观。

如:通过为学生提供《火神山建设不完全手册》,让学生在学习通中进行讨论:火神山的建成如此神速,成功的原因有哪些?我们做大型软件开发有哪些可借鉴的?同学们不仅对大型项目的有效实施有了真实的认识,而且都真切地感受到祖国的强大、人民团结的力量和社会主义制度的优越,激发了学生的爱国情怀。
(2)在项目调研中融入思政元素
教师根据不同的教学任务分配调研主题,小组通过演讲和答辩的形式呈现调研结果,最后由教师点评。如:软件的应用与发展调研报告,这种方式不仅让学生了解了专业知识的应用背景,激发了学习兴趣,更能培养学生的团队协作精神。
(3)在项目实践中融入思政元素
组建模拟项目团队,每个小组5~6人,自由选题,分工合作完成从项目的可行性研究、需求分析,到设计、编码和测试的整个软件开发过程,并撰写开发文档。让学生在项目开发过程中体会每个开发阶段涉及的思政元素:精益求精的工匠精神、职业操守,树立正确的世界观、人生观和价值观。
改革教学方法
为了在课程讲授中有效地融入思政元素,采用了以下的教学手段:
(1)问题驱动和案例教学相结合
在各教学单元引入涉及软件行业背景的教学案例,教师讲解案例的有关事实,然后组织学生进行讨论。在教师引导下学生独立思考、讨论和交流,培养学生的主动学习、独立思考和逻辑思维能力。
(2)线上线下协同式教学
通过 QQ即时通讯工具,建立沟通群组,及时答疑解惑,了解学生的思想动态。在学习通中分享教学资源,并开展考勤、提问、讨论、作业等教学活动。在课程中穿插国内外软件行业发展现状及发展趋势,分析我国国情,引导学生进行讨论。
四、教学特色与创新
特色与创新点:
从《软件工程》课程本身的特点出发,提出了项目实践的思政元素融入方式。以工程实施过程为主线,在培养专业技能的同时,培养学生树立正确的世界观、人生观、价值观。
案例:在项目实践中融入思政元素
基本思路:以项目为驱动,学生分组完成项目的整个开发过程,撰写必要的开发文档,并进行答辩与演示。
实施过程如下:
教师提出项目实践要求
学生自由结组(每个小组5-6人),自由选题。每个小组既是用户组也是其他用户组的开发组,通过项目定义,逐步推进到框架实现完成。每个小组作为开发组需要完成《可行性分析报告》、《项目计划》、《需求分析规格说明书》、《概要设计规格说明书》、《详细设计规格说明书》、《测试说明书》、《用户手册》等文档并在全班进行课堂报告;作为用户组,需要提供项目的《用户需求》,验收开发组的成果,并给出验收意见。
问题定义
学生通过调研、查阅资料等形式确定题目。在调研过程中,
可行性研究
通过对技术、经济等方面可行性的分析确定系统是否能够解决。引导学生在当前阶段就要做好目标规划问题(考研还是就业),培养其树立正确的人生观。
需求分析
划定系统边界,明确目标系统要做什么。引出我们在做任何事情的时候都要坚守道德底线、法律底线,培养学生的职业操守。
总体设计
用结构化、模块化的思想确定目标系统的架构。启发学生做人做事要有全局观,胸怀大格局,引导学生树立正确的世界观和人生观。
详细设计
设计目标系统的蓝图,设计师要有严谨的工作态度和精益求精的工匠精神。
编码和测试
测试是保证软件质量的关键阶段,培养学生工作严谨的科学态度和职业操守。
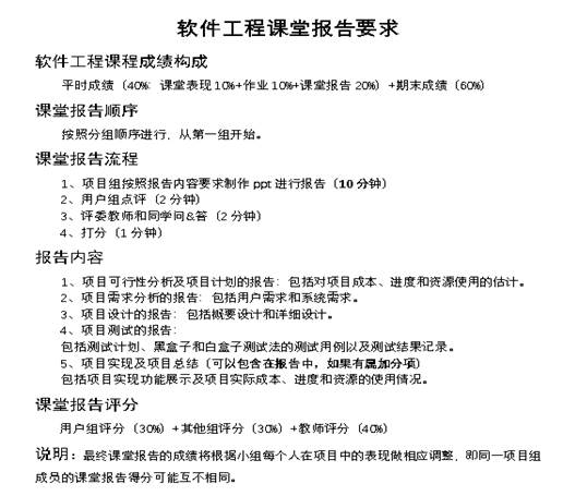
课堂报告及答辩

课堂报告要求:
软件工程课堂报告打分表
基本信息(教师填写) |
开课单位 |
|
课程名称 |
|
教师评委 |
|
报告时间 |
年月日星期第节 |
报告地点 |
|
报告班级 |
|
学生出勤情况 |
应到人;迟到人; 实到人 |
课堂报告 主要内容 |
|
评价指标(打分人填写) |
得分 |
打分人 |
|
打分人所在组 |
第组 |
项目组 |
用户组 |
|
主要观测点 |
满分 |
第1组 |
|
1 |
准备充分,报告自然、精神饱满,小组成员积极配合 |
40 |
|
2 |
报告内容充实,概念准确,逻辑性好,回答问题准确 |
40 |
|
3 |
给用户组点评打分(点评准确,需求提出详细),点评人: |
20 |
|
第2组 |
|
1 |
准备充分,报告自然、精神饱满,小组成员积极配合 |
40 |
|
2 |
报告内容充实,概念准确,逻辑性好,回答问题准确 |
40 |
|
3 |
给用户组点评打分(点评准确,需求提出详细),点评人: |
20 |
|
第3组 |
|
1 |
准备充分,报告自然、精神饱满,小组成员积极配合 |
40 |
|
2 |
报告内容充实,概念准确,逻辑性好,回答问题准确 |
40 |
|
3 |
给用户组点评打分(点评准确,需求提出详细),点评人: |
20 |
|
第4组 |
|
1 |
准备充分,报告自然、精神饱满,小组成员积极配合 |
40 |
|
2 |
报告内容充实,概念准确,逻辑性好,回答问题准确 |
40 |
|
3 |
给用户组点评打分(点评准确,需求提出详细),点评人: |
20 |
|
第5组 |
|
1 |
准备充分,报告自然、精神饱满,小组成员积极配合 |
40 |
|
2 |
报告内容充实,概念准确,逻辑性好,回答问题准确 |
40 |
|
3 |
给用户组点评打分(点评准确,需求提出详细),点评人: |
20 |
|
第6组 |
|
1 |
准备充分,报告自然、精神饱满,小组成员积极配合 |
40 |
|
2 |
报告内容充实,概念准确,逻辑性好,回答问题准确 |
40 |
|
3 |
给用户组点评打分(点评准确,需求提出详细),点评人: |
20 |
|
你认为各组中给你印象最深的学生是谁?为什么? |
你认为报告组的优点有哪些? |
你对报告组的不足有哪些改进意见和建议? |
你对用户组陈述的评价 |
|
|
|
|
|
|
|
|
|
|
|
|
|
|

